Computational and Data Analysis Methods
As lab with a strong background in data analysis, those are some of the techniques that we use to analyze neural data.
Looking for neural states using Hidden-Markov models (HMMs).
We use HMMs to find neural states defined by the populational activity. The model is associated with emission probability vectors for each states (i.e., neuronal weights) and the transition probability between each pair of states. HMMs can be computed in very short timescales, making them a good approach to investigate fast state transitions in the brain.
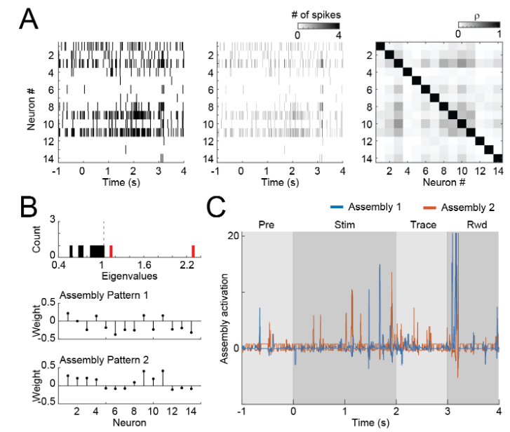
Computing neuronal assemblies
We also use assembly detection tools to investigate the co-activation patterns present in neuronal activity. Differently from HMMs, assembly analysis does not look for a winner state, and can find distinct groups of cells with strong activation at the same time. This might be more fit to analyze spiking data from areas encoding multiple external features.
Neural decoding of external features
We use different supervised learning methods to extract information from the neural activity about external features (e.g., animal location, identity of stimulus). In particular, we have used tools like Bayesian decoders, Support-vector machine (SVM) classifiers, logistic regression, to decode and investigate the nature of stimulus representation within the brain.
Sometimes the decoding is precede by a reduction of dimesionality by using PCA or CCA. 
 
             
            